摘要
传统金融做市商业务从 19 世纪初期开始萌芽,到现在呈现出发展成熟、交易品种多元、业务和收益相对稳定的特点。做市商作为金融市场上重要的参与者,在提供市场流动性和市场效率方面发挥了其独特的作用。随着市场规模的不断扩大,越来越多的机构和投行也加入了做市业务,并成为其重要的收入来源。整体市场做市业务也向头部聚集,竞争激烈。为了抢占市场和客户,市商在算法、技术、风控、合规上不断升级,也逐渐涉及加密领域。
加密市场做市商业务与传统金融相比,在本质上区别不大。但是运作模式、技术、风险管理和监管上却有天壤之别。首先,在市场规模方面,加密市场相对于传统金融市场还比较小,加密行业市商规模也相对较小。加密市场的流动性相对较低,波动较大,做市商需要更加谨慎做好风险管理;其次,在加密市场的做市商团队也称为庄家。因为加密市场的交易过程很难被监管,也没有严格的做市商制度来约束。交易所、项目方与市商之间的关系变得更加复杂。然后,市商业务不仅仅在中心化交易所产生,还涉及链上做市,并以此为基础开始出现一些为做市服务的中间件和协议;最后一点是,在技术架构方面,加密行业需要具备更高的技术能力,保证交易的安全性。
加密市场做市业务是一片蓝海,给予每个投资人机会但也伴随着风险。目前,美国的证券交易委员会(SEC)和商品期货交易委员会(CFTC)对加密市场监管趋严,很多机构和业务都受到影响。再加上熊市行情,大型机构暴雷现象频发,对市商的风险管理更具有挑战性。除此之外,加密做市商还面临市场碎片化/互操作性、资本效率低下、监管不确定性以及仍在改进的交换技术/连通性等问题。
即使如此,加密市商仍然有很大的发展和盈利空间。加密做市商在未来也会呈现一些传统金融做市商的发展特点:
(1 )做市参与者逐渐多元化;
(2 )做市品种多元化;
(3 )业务杠杆高;
(4 )市商头部效应越发明显。
在投资领域,可以关注中心化的小型市商策略或服务类项目、解决互操作性的工具、以及 CeDeFi 项目。
1. 传统做市商赛道
做市商是指在金融市场上提供流动性的机构或个人。其主要职责是为证券交易市场提供流动性和市场深度。做市商通常在证券交易市场的买卖双方之间进行交易,并在市场上提供报价,以便其他交易者可以在该报价上进行买入或卖出交易。做市商通常是由投行、证券公司或专业机构组成的,他们在市场上扮演着重要的角色,有助于保持市场的稳定性和流动性。做市商通常会在一个或多个市场上同时进行交易,并且通过买入和卖出同一种资产来提供流动性,以便为市场参与者提供交易机会。
做市商的主要目标是在资产价格波动时从价格差中获利,因此他们通常会使用算法和其他技术来分析市场,找到机会,并迅速进行交易。做市商可能会在股票、外汇、商品、债券等各种市场上进行交易。

图 1. 做市商制度
1.1 行业概述
1.1.1 行业职能与服务客户
做市商在金融市场上的作用非常重要,有别于其它市场参与者的独特性。尤其是在提供流动性和市场效率方面。具体来说,做市商承担了 6 个主要的职能:
-
提供流动性:提供买卖双方之间的流动性,使市场更加活跃。
-
持续报价:做市商持续报价,随时提供买入和卖出的价格,方便市场参与者进行交易。
-
管理风险:做市商需要管理交易风险,保持健康的风险收益比,保护自身和客户的利益。
-
提供咨询:做市商可以提供市场信息和分析,帮助客户做出更好的交易决策。
-
增加市场效率:做市商的存在可以增加市场效率,减少买卖双方之间的差价,提高市场的效率和竞争力。
-
提供创新产品:根据市场需求推出新产品,以满足客户的不同投资需求。
做市商的客户主要包括以下几类:
-
交易员:做市商为交易员提供流动性,帮助他们进行快速、高效的交易。
-
投资机构:做市商为投资机构提供流动性和服务,帮助他们进行资产配置和风险管理。
-
高频交易公司:做市商为高频交易公司提供流动性和服务,帮助他们进行快速、高频的交易。
-
个人投资者:做市商为个人投资者提供流动性和服务,帮助他们进行股票、期货等金融产品的交易。
-
其他金融机构:做市商还为其他金融机构,如银行、保险公司等提供流动性和服务。
1.1.2 做市商赛道的发展历程
做市商赛道的发展历程可以分为五个阶段:
-
19 世纪前:做市商初始阶段,在传统柜台市场撮合交易。做市制度是最古老的证券交易制度之一,起源于传统场外市场,交易商为促成交易和降低交易成本,自行承担做市商角色,为其他交易商或客户提供双边报价,报价方式也多为实地沟通、电话沟通等传统方式。
-
19 世纪-20 世纪 70 年代:规范化交易所出现并高速发展,做市商在场内市场提供流动性。19 世纪后美国交易所、芝加哥证券交易所等美国主要交易所纷纷建立。当时做市商主要活跃在美国纽约证券交易所(NYSE)。在那个时期,做市商主要是基于人工交易,而不是计算机程序。做市商会在证券交易所的交易簿上挂出买卖双方的报价,以此为基础提供市场流动性。
-
20 世纪 70 年代-80 年代:随着计算机技术的发展,做市商开始逐渐应用电子化交易系统,这使得交易更加快速和高效。在 20 世纪 70 年代和 80 年代,做市商的交易量快速增长,其交易策略和技术也不断创新和优化。
-
20 世纪 90 年代: 20 世纪后期,机构投资者和零售折扣经纪商崛起,做市商内部撮合平台交易市占率持续提升。一方面,美国共同基金、养老金基金等机构投资者崛起,机构投资者对大宗交易的需求明显提升,而以高盛为代表的大型投行能为机构投资者提供综合性服务,在承接大宗交易相关的做市业务方面具备相对优势;另一方面,Robinhood、嘉信理财等零售折扣经纪商承担的散户证券交易量激增,而此类折扣经纪商主要将订单流转至做市商平台,换取做市商为此的支付(称之为订单流支付 Payment for Order Flow)。随着金融市场的全球化,做市商开始在全球范围内扩展其业务,同时也面临着越来越激烈的竞争。在这一时期,做市商开始采用更加复杂和高级的交易策略和技术,以提高交易效率和盈利能力。
-
21 世纪:随着金融市场的不断创新和发展,做市商的角色也逐渐得到了扩展和巩固。在 21 世纪,做市商开始进军新兴市场,如加密货币市场和期权市场等,同时也采用更加先进的技术手段,如人工智能和机器学习等。
1.1.3 市场规模与竞争环境
根据金融业监管机构 FINRA(金融业监管局)的数据,截至 2021 年 9 月,美国注册的合法做市商数量超过 500 家。这些做市商注册在 FINRA,并受其监管。据美国货币总局办公室(OCC), 2012 年-2018 年美国商业银行控股公司合计交易总收入维持在 500 亿美元左右,尽管以 2018 年为代表的部分年份受二级市场行情拖累,交易收入同比有所下滑,但整体波动较小、呈现成长趋势。2019 年以来银行业交易收入进一步增长, 2019、 2020、 2021 年美国银行控股公司合计总交易收入分别为 751.26、 795.12、 789.46 亿美元。做市商公司的规模或市场份额往往与其在该市场上提供流动性的程度有关,具体来说,做市商的市场份额可以通过以下几个指标进行衡量:
交易量占比:做市商在某一市场上的交易量占比,可以反映其在该市场上的交易活跃度和影响力。
( 2) 报价深度:做市商在某一市场上的报价深度,即其准备进行交易的数量和价格,可以反映其在该市场上提供流动性的程度。
( 3) 交易效率:做市商在某一市场上的交易效率,即其能够快速、高效地进行交易的能力。
总之,做市商的市场份额是一个重要的指标,可以反映其在市场上的交易活跃度、流动性提供能力和交易效率等方面的表现。
较为著名的做市商公司有以下几家:
-
Jane Street:总部位于美国纽约市的量化交易公司,成立于 2000 年,主要专注于股票、期货、外汇等领域的交易。
-
Citadel Securities:总部位于美国芝加哥市的金融公司,成立于 2002 年,是全球最大的做市商之一,主要涉及股票、期货、外汇、债券等领域的交易。
-
IMC Trading:总部位于荷兰阿姆斯特丹的金融公司,成立于 1989 年,是全球领先的做市商之一,涉及股票、期货、外汇等领域的交易。
-
Optiver:总部位于荷兰阿姆斯特丹的金融公司,成立于 1986 年,是全球最大的期权做市商之一,也涉及其他领域的交易。
-
Susquehanna International Group:总部位于美国费城市的金融公司,成立于 1987 年,是全球最大的期权做市商之一,也涉及其他领域的交易。
-
Jump Trading:总部位于美国伊利诺伊州芝加哥的量化交易公司,成立于 1999 年。该公司致力于运用高级算法和先进的技术来进行交易,以寻找利润机会。Jump Trading 在全球范围内涉及股票、期货、外汇、数字货币等各种市场。
1.2 做市商公司的必要条件
建立一家做市商公司需要具备高度的资金实力、技术能力和市场洞察力,同时需要满足金融监管机构的监管要求,且面对竞争激烈的市场环境和高度的风险管理压力,因此难度较高。
1.2.1 了解市场
做市商需要深入了解市场规则、流动性、交易品种和交易者的行为模式,以便做出正确的交易决策。他们需要了解市场中的趋势和机会,以便在市场中获得优势。了解市场的方法有以下几个:
-
研究市场信息和数据:做市商需要研究市场的历史和当前的交易数据,以便了解市和价格波动。做市商可以通过使用交易软件或市场数据提供商获取市场信息。
-
跟踪新闻和事件:做市商还需要了解与市场相关的新闻和事件,例如公司财报、政治局势和宏观经济数据等。这些信息可能会对市场价格产生影响,并帮助做市商做出更好的决策。
-
与其他交易者交流:做市商可以通过与其他交易者交流来了解市场情况。例如,他们可以参加交易会议或网络论坛,与其他交易者交流看法和市场动态。
-
借助交易策略和模型:做市商公司可以使用交易策略和模型来预测市场趋势和价格波动。这些模型可能包括技术分析、基本面分析和量化分析等方法。
1.2.2 建立技术平台
做市商公司需要一个高效、稳定的技术平台,能够支持实时交易和数据分析。该平台需要包括快速执行交易的算法、高速的数据传输和处理系统、以及安全的交易结算系统。具体来说,做市商公司需要具备以下 5 类技术:
-
交易技术:包括证券、期货、期权等。这些技术包括交易平台的使用、订单管理、风险控制等。
-
数据分析技术:了解市场的行情和趋势。这些技术包括数据挖掘、机器学习、人工智能等。
-
量化交易技术:实现高频交易和快速交易。这些技术包括算法交易、高频交易、程序化交易等。
-
风险管理技术:保证交易的安全和稳定。这些技术包括风险控制、资金管理、市场监测等。
-
软件开发技术:开发和维护交易系统和交易工具。这些技术包括编程语言、数据库管理、软件测试等。
1.2.3 确定资本需求
做市商公司需要大量的资本来支持其交易活动。你需要确定需要多少资本才能进入市场,并确定资本来源。以下是如何确定需要多少资本的方法:
-
计算市场流动性需求:市场流动性需求是做市商所必须提供的资金量,以便在市场上进行买入和卖出交易。确定流动性需求的方法包括测算市场交易量、交易频率和持仓量等指标,从而估计出需要投入的资金量。
-
考虑保证金要求:许多交易所和市场要求做市商提供保证金,以确保做市商在市场上的交易活动符合规定。你需要了解市场保证金要求,并且预留足够的资金来满足保证金需求。
-
考虑交易成本:交易成本是指在市场上进行交易所需支付的费用,包括手续费、报价价差、清算费用等。你需要计算交易成本,并且预留足够的资金来覆盖这些成本。
-
考虑市场波动性:市场波动性可能导致做市商遭受亏损。你需要考虑市场波动性,并且预留足够的资金来应对市场风险。
综上所述,确定做市商需要多少资本需要考虑多种因素,并且需要根据不同市场的具体情况来进行分析和计算。需要注意的是,资本需求是一个动态的过程,需要根据市场变化和公司业务扩展来不断调整。
1.2.4 实施风险管理
做市商需要管理风险,以确保交易的安全性和稳定性。您需要制定风险管理策略,包括交易风险、流动性风险、市场风险和操作风险等。
市场风险管理是确保在不利的市场条件下仍能保持交易的正常运行。例如,做市商可以采用对冲策略、杠杆控制和交易限制等措施来管理市场风险。操作风险是为了保证交易过程中不会发生错误或失误。例如,做市商可以建立良好的交易流程和交易规则,并加强内部审计和监控等措施来管理操作风险。技术风险管理是为了确保交易系统的稳定和安全。例如,做市商可以采用备份和恢复策略、网络安全措施和数据加密等措施来管理技术风险。信用风险管理是确保交易过程中不会发生违约或不良资产损失等问题。例如,做市商可以采用信用评估和监控、保证金管理和风险控制等措施来管理信用风险。
1.3 运作模式与做市制度
在交易平台上,做市商通过双向报价(买入和卖出)来提供流动性,所以它的运作模式一般包括以下几个步骤:
-
选择标的:根据交易策略、合作模式和风险偏好选择一个或多个市场或者产品,比如股票、期货、外汇等。
-
分析市场:对所选择的市场或者标的进行分析,了解其特点、趋势和变化。并根据分析结果指定相应的策略。
-
提供报价:做市商会根据其交易策略和市场情况提供双向报价,即买入和卖出报价,以提供流动性。
-
接受交易:做市商会接受客户的买入和卖出订单,并根据自己的报价进行交易。在某些情况下,做市商可能会进行对冲以降低风险。
-
风险控制:做市商会对交易风险进行监控和控制,并根据需要进行风险管理和对冲操作。
-
盈利:做市商通过交易差价和手续费等方式盈利,但也存在风险导致亏损的可能性。

图 2. 交易平台内做市商运作模式
在以上的运作模式下,其实存在两种驱动制度:报价驱动制度与指令驱动制度。报价驱动(Quote driven)制度是由做市商为投资者提供买卖双边报价进行对赌交易,通过报价的更新来引导成交价格发生变化。指令驱动(Order driven)制度又称竞价交易制度,投资者通过网络,把买卖指令传输到交易所,交易所的电脑主机根据时间优先、价格优先的原则,将买卖指令撮合成交,形成连续的成交价格。
1.4 盈利模式
做市商的盈利模式通常是从买卖差价中获得利润。做市商会在交易平台上同时报出买入和卖出两个价格,称为“双向报价”。当客户下单后,做市商会即时成交,然后以更高的价格卖出或更低的价格买入同一种证券,从中获得差价利润,这个差价通常称为 Spread 收益或者便利收入(Facilitation revenues)。做市商还可以通过高频交易、对冲、套利等方式进行盈利。其中,高频交易是指使用高速算法和自动化系统进行快速交易的一种交易策略。对冲是指用相反的交易来减少风险,套利则是指利用市场不同的价格来获得利润。除此之外,市商还有一种库存收入(Inventory revenues),库存收入反映做市商持有头寸时证券价值变动带来的损益和股利、利息等持有收益。
盈利水平通常取决于市场波动性、流动性和交易规模等因素。在市场稳定和流动性充足的情况下,做市商通常能够获得可观的盈利。
做市商的盈利还需要考虑交易成本,做市业务的成本主要包括三方面:买卖证券时支付的经纪佣金、清算费用等交易成本;为做市业务筹集资本的融资成本;为减少持有资产风险敞口而进行对冲带来的成本,以及无法清除的信用风险、交易方风险等风险成本。但由于做市商通常进行大量的交易,他们可以通过规模效应和高效的技术来降低交易成本,并从中获得盈利。
Spread 收益是做市商的主要收益。根据公开数据,大部分做市商的盈利情况相对稳定,但利润率并不高。

图 3. 做市商收入和成本账户示意图(来源:Committee on the Global Financial System,平安证券研究所)
1.5 监管和合规要求
做市商直接参与到证券市场的流动性和价格形成,其交易策略和行为可能会对市场产生影响,因此需要监管机构对其进行监管。监管可以有效地确保做市商公司遵守交易规则和市场秩序,防范市场操纵和不当交易行为,保障投资者的利益,维护市场的公正、透明和稳定。同时,监管还可以促进做市商公司的合规运营,加强风险管理和信息披露等方面的要求,提高市场的信心和透明度,降低市场波动性,促进市场的健康发展。因此,做市商受到监管的必要性不仅是为了保护投资者的利益,更是为了维护整个市场的健康运行。
这里主要考虑在美国的做市商机构受到的监管政策。在美国,做市商公司的监管是相对严格的。这些公司需要严格遵守证券交易委员会(SEC)和金融业监管局(FINRA)的监管要求,并遵守证券法规。此外,做市商公司还需遵守合规和反洗钱等方面的要求。监管机构对做市商公司的交易和业务进行严格的监管,包括对交易系统和算法的审核、对风控制度的检查和对数据保护的要求等。在监管方面,美国证券市场监管体系完善,对违规行为会有相应的处罚措施,因此做市商公司在日常运营中需要高度重视监管合规风险。具体部门和监管法律有以下:
-
美国证券交易委员会(SEC):负责监管证券市场,包括做市商公司的注册和监管。
-
金融业监管局(FINRA):负责监管证券经纪人和做市商公司,确保其遵守证券法规。
-
《证券交易法》(Securities Exchange Act):主要法规,规定了证券市场的运作规则和监管要求。
-
《证券法案》(Securities Act):规定了证券的注册和发行要求,涉及到做市商的业务。
-
《全国证券市场改革和监管改进法案》(National Securities Markets Improvement Act):对证券市场的监管进行了全面修订,也对做市商的业务有影响。
1.6 未来发展趋势
做市商是一个随着证券市场逐渐成熟而发展起来的赛道,它在金融市场中发挥着重要的作用。随着金融市场的发展,做市商的市场需求还将持续存在。但是,现阶段已经发展较为成熟,市场也渐渐趋于饱和,新的机构很难再挤入这个赛道,所以越来越多的做市商团队以加密市场为其主要布局点。
总的来说,做市商赛道长期面临的挑战有以下几个方面:
-
技术风险:随着市场的不断变化,做市商公司需要不断升级和改进其技术架构,确保系统稳定运行,避免技术问题导致的风险和损失。
-
法律风险:做市商公司需要遵守各国的法律法规,包括金融监管、证券法律和知识产权等方面的法律,否则将面临法律制裁和损失。
-
市场风险:市场变化和不确定性将给做市商公司带来风险和挑战,如市场波动、交易量下降、流动性不足等问题,都会影响做市商公司的盈利能力。
-
竞争风险:随着市场竞争的加剧,做市商公司将面临来自其他做市商公司和新兴技术公司的竞争,需要不断提升自身的核心竞争力,保持市场地位和盈利能力。
-
操作风险:做市商公司需要处理大量的交易和数据,需要建立有效的风险管理和内部控制体系,防止内部操作错误或违规行为导致的风险和损失。
机遇与挑战并存。随着全球金融市场的不断发展,证券市场交易的复杂性和规模不断扩大,做市商公司将有更多机会通过提供流动性服务和市场制造来参与市场,以此获得更高的利润。并且,在加密市场的快速发展下,做市商公司也可以通过提供加密资产的市场制造服务和流动性提供来获得更多的机会。同时,做市商公司可以通过开发和应用新的技术工具和算法来提高其市场制造能力,更好地适应市场需求,获得更多的市场份额。
2. 加密市场做市商
加密行业的做市商与传统金融在本质上没有多大区别,都是为市场提供流动性,快速建仓和平仓,获得买卖价差。但是运作模式、技术、风险管理和监管上却有天壤之别。首先,在市场规模方面,加密市场相对于传统金融市场还比较小,加密行业市商规模也相对较小。其次,加密市场的流动性相对较低,波动较大,做市商需要更加谨慎做好风险管理;然后,在加密市场的做市商团队也称为庄家。因为加密市场的交易过程很难被监管,也没有严格的做市商制度来约束;最后一点是,在技术架构方面,加密行业需要具备更高的技术能力,保证交易的安全性。
加密市场的做市商起着重要的作用,包括:
-
为加密市场提供流动性和深度;
-
为市场提供稳定的价格,吸引更多的交易者。可以说做市商是让项目方、交易所、投资人在加密市场上正常运转的关键一环。
2.1 发展历程
加密市场做市商的发展可以分为 3 个阶段:
-
初期(2009-2012 年):随着比特币的诞生,第一批加密货币交易所和做市商开始涌现。这些做市商主要是由个人和小团队组成,旨在提供流动性和交易机会。
-
发展期(2013-2017 年):随着加密货币市场的不断发展和成熟,越来越多的机构开始关注和介入,加密货币交易所和做市商也逐渐成为各大机构的关注点。这一时期,一些专业的做市商开始出现,并开始提供更加专业化和高效的服务。涌现出的一些代表性公司包括:Cumberland Mining、Jump Trading、DRW Trading 等。这些公司不仅提供做市服务,还提供套利、资产管理等多种服务。
-
巨变期(2018 年至今): 2018 年的加密货币市场暴跌导致了很多交易所和做市商的倒闭,但同时也为市场带来了一次机遇和洗牌。经过整合和调整,加密货币市场的交易量逐渐恢复,做市商的服务和模式也不断得到优化和升级。同时,随着各国政策和法规的不断出台和完善,加密做市商的监管和合规也逐渐成为了市场的重要趋势。在这个阶段,一些传统金融公司开始涉足加密货币市场,例如 Jane Street、Susquehanna 等。
目前,加密做市商的服务不仅局限于交易所,还逐渐扩展到了场外交易和去中心化交易所等领域,为市场的发展和成熟提供了重要的支持和保障。
2.2 加密做市商的运作模式
加密做市商的运作模式与传统金融做市商类似,主要是为加密货币市场提供流动性和市场深度,同时从中获取利润。加密做市商通常在多个交易所进行交易,加密做市商的交易通常是自动化的,并且通过 API 接口与交易所进行连接。在市场内,通过自己的资金和算法模型来提供报价,以吸引买方和卖方进行交易。一些加密做市商还会提供场外交易服务,允许大宗交易和定制化交易。由于加密市场的波动性和不确定性,加密做市商需要实时调整自己的市场策略,包括交易规模、报价范围和对冲风险等方面。
加密做市流程一般包括以下几个步骤:
-
筛选货币对:选择一组或多组货币对,这通常取决于市场流动性和做市商的交易量能力。
-
报价:制定买入和卖出价格,并将其公布在交易所的交易深度表中。
-
撮合交易:一旦有交易者愿意与做市商的报价相匹配,做市商就会立即撮合交易,完成交易。
-
风险管理:在做市商交易期间,风险管理是非常重要的一步,做市商会使用各种工具和策略来控制自己的风险,例如交易限额、止损订单和对冲等。
-
结算和清算:一旦交易完成,做市商需要进行结算和清算,包括向买家和卖家收取手续费和支付相关税费等。

图 4. 加密做市业务运作模式
除以上步骤,做市商还需要不断监测市场情况,包括市场流动性、竞争对手的行动以及市场风险等,以便及时调整自己的策略和报价。
2.2.1 做市策略
做市策略(market-maker strategy)是一种风险中立(risk-neutral)盘口价差套利策略,属于量化交易策略中的高频交易策略,遵循低买高卖原则。其基本原理是:在盘口的卖一和买一价之间,插入委买单和委卖单,如果插入的两个单子都成交的话,做市商就吃到了买卖单之间的价差,而整个过程结束后,做市商所持有的头寸并没有变化。如果买卖单之间的价差扣除各种交易手续费之后还有盈余,那么该做市商就获得了相应的盈利。常见的做市策略包括价差策略、对冲策略、量化交易策略等。
做市策略根据不同的市场,划分为现货做市和期货做市策略。现货做市策略有短期趋势判断、做市、再平衡和主循环四个模块。期货做市策略更为复杂,包括做市时机选择、净头寸处理、锁仓、移仓、对手盘减仓等复杂的逻辑。
2.2.2 场外交易
加密做市商提供场外交易服务的方式通常是通过与交易对手方建立联系,与其协商价格和交易细节。具体来说,加密做市商会在交易平台或其他场外渠道上发布其做市价格,等待交易对手方接受并进行交易。此外,加密做市商还可以利用自己的流动性池,在需要时向交易对手方提供实时报价和交易机会,以满足其流动性需求。同时,加密做市商还可以提供交易对手方的清算和结算服务,确保交易的顺利进行和资金安全。
2.3 做市技术门槛
加密做市商需要与传统做市商在技术上完全重合,但加密做市商需要掌握更多的技术,最重要的是区块链技术。加密货币交易基于区块链技术,因此加密做市商必须了解区块链技术及其在加密货币交易中的应用,以便理解交易的本质和技术细节。了解交易所和钱包如何与区块链交互,以及如何识别和解决由于网络拥堵或其他问题导致的交易延迟等问题。
其次,对于加密行业来说,资产的安全性也是非常重要的。由于加密货币交易存在一定的安全风险,因此加密做市商需要掌握相关的安全技术,以保护交易系统的安全。具体技术包括多重签名技术、冷钱包存储、安全通信协议、交易监测和反欺诈技术、数据备份和恢复技术等。
其它技术不限于:
-
数字货币交易所 API:加密做市商需要掌握数字货币交易所 API(应用程序接口),以便与交易所进行连接并获取市场数据,执行交易操作等。
-
数据分析和机器学习:加密货币市场波动较大,因此加密做市商需要具备一定的数据分析能力,包括市场行情的分析、价格走势的预测等。机器学习技术可以帮助做市商更加精准地进行交易决策。
-
社交媒体和网络营销:加密货币市场存在较强的社交化特点,因此加密做市商需要具备一定的社交媒体和网络营销能力,以便与潜在客户进行互动和交流。
2.4 交易所与市商
数字货币交易所与做市商团队关系微妙。一些加密交易所可能拥有自己的做市商团队,但也有许多交易所选择与第三方做市商合作。交易所与市商合作有两种形式:
-
直接与加密交易所合作
做市商直接与加密交易所进行合作,提供场内做市服务。交易所很多时候会提供一些做市商的计划,需要这些团队配合,并提供交易接口,但这些都属于被动交易的接口,不能主动吃单。要想能主动报价并吃单,只能由交易所内部做,直接或间接地嵌入交易所撮合系统。
此时,做市商需要通过 API 接口获取交易所的订单薄和市场深度等信息,然后使用自己的算法和交易策略进行市场定价和交易撮合。
交易所需要给市商提供相关的模块接口,通常包括行情数据、下单退单、充值提醒等。
-
间接与加密交易所合作
做市商通过其他中介机构或平台与加密交易所进行合作,提供场外做市服务。此时,做市商需要与中介机构或平台进行协商,确定合作方式和合作细节,并通过 API 接口或其他渠道获取交易所的市场信息,然后进行场外交易。
需要注意的是,加密交易所并不是必须使用做市商来提供流动性。有些交易所可能采用其它方式来提高流动性,例如使用深度池或订单薄匹配引擎等技术。在与加密交易所合作时,做市商需要与交易所就合作细节、费用分配、交易量等方面进行协商,以确保合作顺利进行并获得可观的收益。同时,做市商需要严格遵守交易所的规则和监管要求,以确保交易的合法合规性。
从交易机制分析,交易所内部对接的做市商很大程度上参与了价格决定过程,一定程度上能够抑制妄图操纵币价的人,改善投资者和项目方预期,稳定市场情绪。
市商的存在对交易所的流动性起到了促进作用。一个交易所的流动性越高,用户的交易体验越好,用户粘性增强,交易所也就能获得更多的利润,因此交易所愿意给一些专门做市商的人予以返利。
在 2017 年、 2018 年左右,大批新的交易所上线,带领了“交易即挖矿”的概念,部分交易所运营的初期甚至根据交易量返现 120% 用于吸引市商参与交易。
为了争取更多优秀的市商团队在交易所进行做市,各大交易所都有推出自己的服务方案。首先,交易平台本身需要有更多的服务产品,包括更多现货交易对和期货类型、保值类产品(低利率的借贷服务等)、提供更多的交易策略和算法服务。其次,合理且富有吸引力的返佣比例。最后,交易所的风险管理和信誉是最重要的。这里列举一些交易所的为市商提供的活动。

表 1. 各交易所的市商活动
从以上活动列表能够看出,Gate 从 2021 年推出全球做市商计划后,不断有做市商大赛的活动来吸引做市团队。同时,也在不断调整做市费率和 GT 持仓。除此之外,为市商也提供一些服务,包括 0 息借贷额度。
做市商在现货、期货、期权市场都会参与,而且门槛也是越来越高。相应的,交易所也会在不同的参与市场给予不同的特权。一般情况下,交易所可以在以下项目在中给予市商优惠:
-
手续费折扣
-
杠杆资金
-
出入金额度
-
API 内部通道
-
机构客户账户/账务体系
对于市商来说,手续费是特别关键的,尤其是高频交易过程。当然,在交易所刚成立初期,很大可能会花钱请一些市商做市,尤其是期货、期权。
2.5 项目方与市商

图 5. 做市商与参与者关系
在加密市场中,项目代币的流动性与产品、团队、运营处于同等重要的位置。项目方和做市商之间的关系主要是通过做市商为项目方提供流动性服务来建立的。项目方,尤其是新项目在 ICO 或者 IEO 阶段,需要做市商团队进行价格管理。做市商起到的作用有 3 点:
-
弥补市场流动性不足的缺点;
-
稳定币价,防止价格过高或过低导致项目失败;
-
市值管理,提高项目的市场认可度。这些工作交给专业的做市商团队,比项目团队自己运作需要的成本更低。
由于监管缺失,做市商可以通过在市场上买进和卖出,带动成交量。当然,这种“虚假”成交量可以吸引部分投资者的关注度。
项目方会选择一些知名的加密交易所与做市商合作,以获得更好的流动性和更高的市场认可度,这需要项目方向做市商提供一定数量的代币作为初始流通。做市商同意在至少 90% 的合同期限内为订单簿提供活跃的流动性,作为交换,他们可以获得项目总代币供应量的 2-5% 。对于做市商来说,与知名项目方合作可以提高其在市场中的知名度和声誉,有助于吸引更多的交易对进行交易。因此,在加密市场中,项目方和做市商之间的合作关系非常重要。
除了提供流动性之外,市商还会为项目方提供额外的服务,包括制定代币价格(尤其是 STG)策略以及帮助团队套现
2.6 加密做市商的盈利模式
与传统做市商一样,加密做市商也是通过买卖交易行为的价差获得利润。但是,在加密市场缺乏监管的情况下,这种价差可能会很大,市场波动性大,收益也会更加不稳定。
加密做市商还有两部分收益来源:
-
帮助项目方做市;
-
协助交易所维持足够流动性和交易量。
其中,与项目方合作,市商的盈利模式通常为以下两种:
-
做市商提供场外交易服务,帮助项目方提高流动性,获得交易量,从中获得收益。做市商通过承担交易双方之间的买卖差价以及交易手续费来盈利。
-
做市商与项目方合作成为代币的流动性提供者,参与代币的流动性挖矿。当代币的流动性增加时,做市商将获得代币作为回报。此外,做市商还可以通过提供市场深度、参与项目方的空投和推广等方式获得收益。
与交易所合作,也有两种盈利模式:
-
做市奖励:一些加密交易所为吸引做市商参与市场做市,会提供做市奖励。做市商在交易所提供的市场中挂单,并且有一定的交易量时,可以获得交易所提供的奖励,这也成为做市商获得收入的一个途径。这部分也可以是交易返佣。
-
提供流动性服务:做市商通过提供加密货币的买卖服务,提高市场的流动性,从而帮助交易所吸引更多的用户和交易量。一些加密交易所会向做市商支付额外的流动性费用。
随着做市商的数量越来越多,竞争性越强,为了赢得更多的市场,做市商会缩小报价价差,导致收益减少。
2.7 市商评估要素
如何选择市商团队或者评价市商表现对加密市场参与者是十分重要的。评价做市团队的常用指标包括做市商的交易量和交易频率、报价的精度和稳定性、利润率和风险管理能力、市场份额和声誉。但是对交易所、市场接受者、项目方而言,更看重的是做市商提供流动性的表现。流动性表现的参考指标包括报价深度、准确性、更新频率和成交效率。
简单的指标在各交易所的做市商活动中会有列举,包括做市商委托量、买卖价差、报价、标识要求覆盖率、做市时间等。也有一些交易所采用比较复杂的指数,比如权重深度乘数、流动性指数等。
3. 加密做市商的风险分析与管理
3.1 监管与合规
加密做市商目前仍然处于监管的灰色地带,尚未在大多数国家和地区得到明确的法律和监管框架的支持。这意味着加密做市商通常不需要遵守传统金融市场中所规定的严格监管标准,也没有受到相应的监管机构的监管。不过,在某些国家和地区,监管机构已经开始探索如何监管加密做市商,以确保市场的透明度、公平性和稳定性。
加密市场做市商所涉及到的监管机构包括,美国的证券交易委员会(SEC)和商品期货交易委员会(CFTC)对加密市场有一定的监管职责,其中 SEC 负责监管加密资产的证券性质,CFTC 则监管加密衍生品合约等交易。此外,欧盟的金融市场监管机构 ESMA 也开始探索加密市场的监管框架,旨在确保加密市场的透明度和稳定性。
近些年,这些监管机构的案例有:
-
美国证券交易委员会(SEC)于 2020 年 7 月宣布,Coinbase 和其他加密交易所可以注册为经纪商和交易所,并在其交易平台上为数字资产提供做市商服务。这表明 SEC 已经开始对加密做市商的监管进行探索。
-
瑞士金融市场监管局(FINMA)于 2019 年发布了一份加密货币管理指南,其中提到了加密交易商和做市商应该如何合规,并需要申请许可证来从事这些活动。这表明 FINMA 已经开始对加密做市商进行监管。
-
新加坡证券交易所(SGX)于 2020 年推出数字货币交易平台 SGX iSTOX,并与做市商制定了一套监管框架,以确保其合规和透明。这表明 SGX 已经开始对加密做市商的监管进行探索,并开始与做市商合作。
这些案例表明,监管机构已经开始对加密做市商的监管进行探索,并制定了一些相关的指导方针和监管框架。未来随着加密市场的不断发展,监管机构对加密做市商的监管也将越来越重要。
在合规性上,加密做市商同样需要遵守各种法规,各国存在差异,但一些常见的合规性要求包括:
-
KYC(了解客户):做市商需要遵守 KYC 法规,确保客户的身份得到验证和记录。
-
AML(反洗钱):做市商需要遵守 AML 法规,防止加密货币被用于洗钱和其他非法活动。
-
数据保护:做市商需要遵守数据保护法规,保护客户数据的安全和隐私。
-
交易透明度:做市商需要提供交易透明度,包括公开的交易数据、市场深度等信息,以确保交易公正、透明。
此外,一些国家或地区可能还有其他的监管要求,例如税务、证券或期货等领域的法规等。
3.2 市场风险
做市商在加密市场上面临着多重风险,包括:
-
价格风险:由于加密货币市场的高度波动性,做市商面临着价格风险,即做市商持有的加密货币在市场价格大幅波动时可能会出现亏损。
-
流动性风险:做市商需要提供流动性来支持市场的交易,但如果市场出现了大量的卖方或买方压力,做市商可能难以及时提供足够的流动性,从而出现交易延迟或失败等情况。
-
对手风险:由于加密货币市场的匿名性和去中心化特点,做市商可能无法确定其对手方的信用状况和交易意图,从而面临着对手风险,即做市商无法兑现其对手方的交易。
-
做市资金风险:做市资金与传统金融做市类似,直白点,就是做市资金规模和资金流转效率决定了市商的级别。尤其是涉及到出入金,对做市来说就是第一个门槛。做市团队一般开户银行以 Silvergate bank 和 Signature bank 为主。但这两家加密友好银行最近面临破产危机,很多资金无法取款。这加大了未来机构入局加密领域的门槛。
为了应对以上风险,每个市商都会有一定的策略,比如在极端动荡市场中,更倾向于抽身而退。或者采用风险对冲的策略对头寸进行保值,依据存货模型、信息模型将风险转移到资产。
3.3 链上与链下风险
链下的风险一般是交易风险,如历史数据的完整性、策略模型设计上的缺陷、系统故障、风险控制缺失、过度拟合以及交易成本敏感性风险。
-
定价风险:决定了做市商能否提供富有吸引力的价格,以及定价的正确与否直接关系到做市商的赢亏。
-
资产价格波动巨大的存货风险:如果标的资产的价格朝着单边方向发展,例如在上涨趋势里,卖单成交后买单没有成交,就会承担卖出价格上涨的风险。在下跌趋势里,买单成交后卖单没能完全成交,就会承担买入价格下跌的风险。
-
交易平台风险:交易平台的风险也有很多种。
-
买卖指令下达频次和数量都具有随机性,也许会造成卖出单成交以后买入单还没有完全成交的风险。
-
交易所 bug,交易对出现问题,交易平台并没有开启保护措施。
-
API 风险:这里包括了内部泄露问题、API 中断等。
加密市场的风险来源不仅仅是链下交易行为带来的风险,而更多可能出现的风险来自链上。首先,如果做市代币的智能合约存在漏洞,被黑客攻击,这样会造成市商存量资产受到损失。其次,加密做市商可能需要参与链上协议、DeFi 应用等,以提供流动性,链上的一切风险都会传导到每一位参与者头上。比如,协议所在公链出现分叉或者链上交易的速度变慢。
3.4 风险管理
为了控制以上可能出现的风险,市商也会设定严格的策略与纪律。
-
注重交易质量而不是数量
做市商虽然能通过为交易所提供流动性获取一定的佣金,但是过度交易往往浪费更多的时间和金钱,因此有效交易的关键是选择交易质量而非交易数量。这体现在三个方面:(1 )选择好的资产标的;(2 )选择信誉良好的交易所;(3 )分析市场,确定合适的交易策略。
-
建立良好的合作关系
做市商需要与交易所、项目方、投资者等建立良好的合作关系,以获得更多的信息和支持,减少自身的风险。
-
严格的纪律性
这里包括退出机制、不过度使用杠杆。做市商需要控制自己的风险暴露度,尽可能分散风险。
-
存货风险管理
-
在连续不断的买卖中保持存货的适当头寸。存货风险及其管理促进了做市商的交易积极性,也对市场价格产生一定影响的主要原因。
-
运用价格变动杠杆来使存货能够满足其连续交易和降低成本的要求。
-
通过在加密市场进行组合投资、套期保值。
-
监控市场
做市商需要不断监控市场流动性变化,包括市场深度、成交量、交易对等指标,及时调整自己的报价策略,以确保市场中有足够的流动性支持。
4. 加密做市商典型案例分析
近年来,随着加密货币市场的不断发展,加密做市商公司逐渐崛起。这些公司致力于提供流动性管理、价格发现和交易撮合等服务,以满足日益增长的加密货币交易需求。当前,全球范围内已有众多专业的加密做市商公司涌现,它们采用各种高效的技术和策略,为市场参与者提供多样化的交易服务,促进了加密货币市场的进一步发展和成熟。由于加密市场与传统金融还有很大差距,对市商来说,更容易形成垄断,加密货币的流动性被几家大型市商主导。这里包括 Jump、Wintermute、Amber Group、B2C 2、DRW Trading。
4.1 FTX 暴雷与 Alameda Research 破产
Alameda Research 成立于 2018 年,总部位于美国加利福尼亚州。该公司由数学家 Samuel Bankman-Fried 创立。Samuel Bankman-Fried 曾在 Jane Street 工作,并在那里积累了大量的量化交易经验。除了在加密市场上进行做市和量化交易外,该公司还开发了一些加密货币交易工具和基础架构,如加密交易所 FTX 和 Solana 区块链上的加密交易协议 Serum。
FTX 暴雷事件后,是 Alameda Research 的破产,在 FTX 的做市团队遭遇到了很大的损失,从 Kaiko 的数据中可以看到 FTX 事件后,BTC 的挂单情况,表明流动性缺失。FTX 与 Alameda 的数字资产包括 FTT 和 SOL,这些代币的崩盘导致了 solana 链上所有代币的流动性紧缩和清算风险。

图 6. Kaiko BTC 交易所流动性
4.2 Wintermute 与 DeFi 黑客攻击事件
Wintermute Trading 是一家总部位于伦敦的加密货币做市商。该公司成立于 2017 年,由 Evgeny Gaevoy 和 Harro Mantel 共同创立。Wintermute Trading 的主要业务是为加密货币交易所、机构和个人提供流动性服务,同时也在一些加密货币衍生品市场提供做市服务。现阶段,Wintermute 以及与 50 多个加密货币交易所达成合作关系。而且在各交易所的交易量排行中处于领先。团队核心成员包括
-
首席执行官:Evgeny Gaevoy,他之前曾在 Optiver 公司负责欧洲市场的交易所交易基金(ETF)业务;
-
首席技术官:Valentine Samko,他曾在交易公司和银行(包括巴克莱银行和摩根大通银行)担任软件工程师。

图 7. Bitfinex 现货交易量排行
除了在加密货币市场上的业务,Wintermute Trading 还积极参与推动加密货币市场的发展和规范化。该公司是伦敦数字资产交易协会(LSTA)的成员之一,也是数字资产交易商协会(ADAM)的成员。在 2021 年 2 月,Wintermute 宣布完成了 2.5 千万美元的融资,投资者包括 Lightspeed Venture Partners 和 Pantera Capital 等。但由于熊市和黑客攻击的影响,Wintermute 在 2022 年的收入在 3 亿美元左右,远低于 2021 年 10 亿美元。
2022 年 9 月,由于 Wintermute 可能使用 Profanity 工具来创建靓号钱包,导致其 EOA 钱包被盗,损失 1.6 亿美元。
4.3 GSR Market
GSR Markets 从根本上说是一家属于香港的算法数字交易公司。它利用自己的软件为几种数字资产类别的订单执行解决方案,从而提供流动性。 该公司部署了多种交易模型,与 30 多个流动性池相集成,其交易费用在市场上相对很低。
特点:
-
一流的领导力和来自世界一流的金融机构的强大技术与金融从业人员团队。
-
设计了直观的风险管理策略,专为那些难以管理的人设计。
-
其专有的交易技术可以根据交易需求进行修改。 其销售和汇总策略会根据实时流动性和波动性进行调整,从而使投资者能够真正获得最佳价格。
最近,GSR 与各项目方频繁合作。包括 Stargate,Stargate 将向 GSR 提供 800 万枚 STG 的欧式期权,条件为 24 个月后 STG 均价超过 1.15 美元。在提案通过后,STG 在过去 14 天暴涨 36.2% 。
5. 去中心化做市商
参与链上做市行为都可以成为去中心化做市商,这里有三种形式:(1 )参与去中心化交易所 DEX 的流动性提供者,又称为挖矿行为,门槛低,任何人都能参与,提供交易对的流动性,获得一定的奖励;(2 )参与去中心化衍生品市场,类似 dydx 模式;(3 )一些专门服务做市的 DeFi 协议,例如 Elixir,这些协议成为了 CLOB 和 AMM 模式的流动性分配工具。
DEX 里面一般采用自动做市商算法 AMM,任何人都能成为市商。它使用自动化算法来平衡交易池中代币的供需关系。AMM 的工作原理是允许流动性提供者将代币(通常等量)存入流动性池。然后,流动性池中代币的价格遵循一个公式,例如常量产品做市商算法 x*y = k,其中 x 和 y 是池中两个代币的数量,k 是一个常数。这导致池中代币的比例决定了价格,确保无论交易规模如何,池始终可以提供流动性,并且滑点量由交易规模与池大小相比决定。由于流动性池中的价格偏离全球市场价格,套利者将进入并将价格推回全球市场价格。各种协议迭代这个基本的 AMM 模型或引入新模型,比如 Curve、Balancer、Uniswap V3等提供改进的性能,并扩展到衍生品。
但在 DEX 里面,也存在一定的风险,LP 需要承担智能合约本身的漏洞风险,流动性池被掏空,无偿损失问题等。DEFI 协议中,为了吸引 LP 和专业的市商团队,提供了不同的做市策略和流动性池以供选择,同时给出了更高的收益率。即使如此,我认为链上做市和中心化交易所做市还是各有优缺点,彼此也无法取代。
另外要提到的就是专门的做市协议,这里以 Elixir 为例。Elixir 的用户主要有两个:(1 )项目方;(2 )想成为市商的用户。具体实现机制如下:
-
项目方在 Elixir 中可以无许可创建债券以获取流动性,这类似于 Olympus DAO 的机制。用户可以通过流动性池获得 LP 代币,兑换成项目方的原生代币,以此建立代币的流动性。
-
为用户提供专门的做市策略,使每个人都能够参与到 CEX 和 DEX 中的做市活动中,这些做市协议在降低做市门槛的同时,也开辟了一个小众赛道。但由于做市策略、量化策略、风险管理策略都是在不同市场情况下经常调整和更新,所以 DeFi 的做市协议还需要时间验证,但对一些想要从市商业务中获取收益的用户来说,不失为一个好的方式。
目前,中心化市商无法以公开透明的方式与项目方合作,而且佣金高,但通过链上做市协议可以有效提高用户资金利用率,成为流动性提供者,通过合适的算法和策略,为项目方解决流动性问题,用户受益,项目方也能达到目的。但链上做市协议机制复杂、灵活性较差,可能难以应对市场风险。
6. 加密做市商发展与挑战(附投融资列表)
加密货币市场的快速发展,促使加密货币做市商的需求不断增加,同时也催生了更多创新的技术和商业模式。加密做市商的未来发展趋势体现在以下几个方面:
-
加强风险管理:随着加密货币市场的不断成熟和规范化,风险管理将成为做市商竞争的重要因素之一。做市商需要采用更加科学的方法和工具,来降低交易风险和信用风险,并确保运营的安全性和稳定性。
-
开发更加智能化的交易系统:随着人工智能和机器学习技术的不断进步,加密货币做市商可以采用更加智能化的交易系统,以提高效率和交易品质,并更好地适应市场的变化和需求。
-
加强流动性:随着越来越多的机构和投资者进入加密货币市场,做市商需要不断加强自身的流动性,以满足更加多元化和复杂化的交易需求。在此过程中,做市商还需要与其他做市商、交易所和流动性提供商等紧密合作,以共同推动市场的发展和壮大。
-
探索新的商业模式:随着加密货币市场的不断发展和变化,做市商需要不断探索新的商业模式,以应对市场的变化和挑战。例如,一些做市商开始向市场提供更加专业化的服务,如基于数据分析的做市、跨链做市等。目前,也有很多市商开始涉及其它加密业务,比如托管、OTC 业务、一级投资等。
-
积极尝试链上协议做市:随着链上项目和用户的增加,无论是与项目方合作,还是为了获得更高的收益率,做市商都会开始步入链上。同时,类似 dydx 的做市商活动也会越来越多。除此之外,市商会参与更多需要流动性的加密产品。比如,加密做市商 GSR 启动 NFT 做市项目,将专注于生成艺术。该公司已经购买了 175 件(NFT),但仍在研究如何通过算法进行交易。
加密货币市场具有许多独特的特征,在提供流动性时面临各种挑战。例如,加密市场 24/7/365 开放,提供自我托管能力,零售直接与交易所互动(交易所扮演经纪人、交易所和托管人的角色),在 CEX 提供虚拟余额的即时“结算”,与 T+ 2 传统金融结算相比,在 DEX 提供链上交易的快速结算,并使用稳定币促进交易, 考虑到 BTC 的波动性和仍然笨拙的法定货币到加密货币的转换。此外,加密市场在很大程度上仍然不受监管,导致价格操纵的可能性,并且继续高度分散,流动性在许多链上和链下场所分叉。此外,交易场所技术仍在不断发展,因为交易所的 API 连接质量参差不齐,并且在市场活跃度高的时候会周期性下降。最后,加密衍生品市场仍在不断发展,与传统金融市场相比,衍生品相对于现货要小得多。这些特征在提供流动性方面带来了各种挑战,包括市场碎片化/互操作性、资本效率低下、监管不确定性以及仍在改进的交换技术/连通性。
总之,随着加密货币市场的不断发展和变化,做市商需要不断调整自身的战略和业务模式,以更好地适应市场的变化和需求。同时,做市商也需要加强与其他市场参与者的合作和交流,以共同推动市场的发展和壮大。

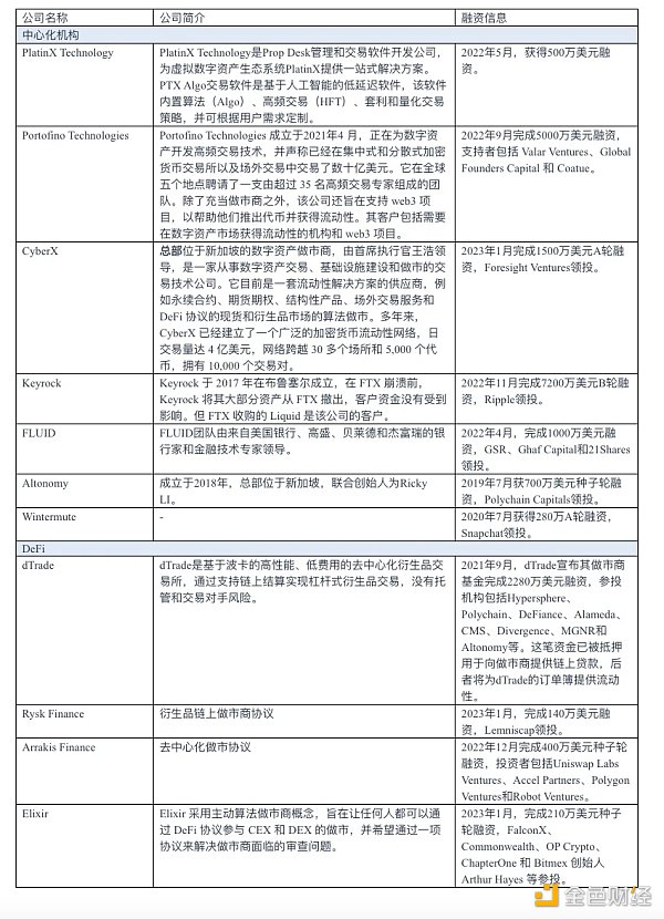
表 2. 加密做市商 2019-2023 年投融资项目汇总
7. 总结与思考
无论是传统行业还是加密市场,做市商需要永远置身于市场之中,才能手握“价差”进行交易,所以不同的市场意味着更多的盈利机会。加密做市商在未来也会呈现一些传统金融做市商的发展特点:(1 )做市参与者逐渐多元化,包括综合大型投行、电子交易平台等。(2 )做市品种多元化,包括各类现货、衍生品等。尤其是加密衍生品市场在不断发展。(3 )业务杠杆高,以现货和衍生品交易为代表的做市业务是典型的资本消耗型业务,投行大多使用杠杆资金扩大业务规模,因此做市业务杠杆倍数往往高于其他业务。这往往会催生其它加密借贷业务,也提升了整个行业的风险水平。(4 )市商头部效应越发明显,头部机构人才储备充足、资本实力雄厚、客户资源丰富、定价能力优秀、资产规模较大,可以通过分散资产组合、使用对冲工具等方式降低风险成本,因此头部机构在做市业务方面更具优势。
虽然加密做市商的规模在不断扩大,竞争也越来越激烈,但实际上,加密做市商的技术壁垒相对较高,承担的风险较大。尤其 FTX 暴雷事件,Cumberland、GSR、Wintermute、Jump、folkvang、Nibbio 这些市商在 FTX 有头寸。同时,最近 Silvergate 银行的暴雷风险,对市商来说产生多大的影响还犹未可知。由此可以说明,资金的流动效率对市商特别重要。
作为交易者,我们也需要去识别做市商是否与项目方进行合作,以正确判断代币价格走势,这个可以从代币价格和交易量上发现端倪。
去中心化做市商协议,包括 DEX 等,也在不断地争取一些做市团队参与链上的活动。在我看来,订单簿形式能满足做市团队的多样交易策略,而 AMM 形式存在一定的局限性,且不好把控。如果有较大的收益优势,做市团队会用一部分资金参与链上做市。但我认为还是不会威胁到中心化交易所的地位。当然,也不能忽略一些创新的 DeFi 协议带来的影响力。值得关注的是,一些市商已经开始探索在 NFT 领域做市。他们也在探索更多的链上产品或者有二级交易市场的衍生品做市。
但是,这里不排除一个隐患。类似于 Alameda,更多大型做市商机构可能会主动下场,自己孵化链上协议,或是 DEX 或是借贷,比如 Wintermute 孵化的 DEX Bebop。他们提供的雄厚资金对协议本身会起到促进作用,但也对整个市场带来风险。
7.1 投资方向思考
市商作为交易环节中的重要角色,并且其盈利能力在牛熊周期中都能有很大的发挥空间。在做市商赛道上,可以重点看以下投资方向:
-
中心化的小型市商策略或服务类项目,这类项目为做市商提供工具、数据、定制化策略类服务。
-
解决互操作性问题:由于公链和 Layer 2 的发展,目前呈现出一个多链世界,这导致流动性割裂。一个潜在的解决方案是第二层中间件提供商,它可以与不同的链进行无信任的交互,以在许多流动性来源中找到最有效的交易路线。
-
CeDeFi:CeFi 和 DeFi 之间的界限可能会合并,包括流动性供应。
参考资料
[ 1 ] “High-Frequency Trading and Market Making in the Bitcoin Ecosystem”,来自欧洲中央银行,分析了比特币生态系统中的高频交易和做市商。
[ 2 ] “The Market Microstructure of Currency Markets”,来自欧洲央行,分析了货币市场中的市场微观结构和做市商的角色。
[ 3 ] “Market Making in the Corporate Bond Market”,来自美国金融业监管局,探讨了企业债券市场中的做市商。
[ 4 ] “How to Be a Market Maker”,来自哈佛商业评论,介绍了做市商的基本原理和策略。
[ 5 ] “Market Making and Revenues of Stock Exchanges: A Survey of the Literature”,来自欧洲证券市场监管局,综述了做市商对证券交易所收入的影响。
[ 6 ] “Market Making with Costly Monitoring: An Analysis of the SOES Controversy”,来自美国国家经济研究局,分析了纳斯达克交易所 SOES 系统争议中的做市商策略。
[ 7 ] 思考做市商的未来,GSR, 2021.
[ 8 ] 数字货币做市商研究报告,TokenClub, 2018.09
[ 9 ] 聊聊币圈(数字货币)做市商
[ 10 ] Why your ICO needs a market maker. Evgeny Gaevoy (CEO at Wintermute) .
[ 11 ] 祛魅做市商:如何创造链上流动性?
[ 12 ] Pantera 合伙人:读懂加密货币做市商 Wintermute
[ 13 ] 他山之石:美国做市业务的发展路径与经验借鉴,平安证券, 2022.08
本站声明:网站内容来源于网络,如有侵权,请联系我们,我们将及时处理。
© 版权声明
文章版权归作者所有,未经允许请勿转载。