作为最新的加密潮流是否真的安全(最安全的加密技术)

作为最新的加密潮流是否真的安全(最安全的加密技术)

              

最近有一位之前找过老币网的用户问了我们汇游网小编的一个效果,我置信这也是很多币圈冤家经常会迷惘的效果:作为最新的加密潮流能否真的安全相关效果,最安全的加密技术相关效果,带着这一个成绩,让专业的汇游网小编通知您缘由。

至少在往常是安全的

首先我们来看一下AES加密进程

随机生成一份密钥,分为公钥和私钥,公钥发送到公共网络大约被加密文件的计算机,把私钥钥记为A,公钥记为B,公钥存储在系统目录下,隐藏这个公钥,由于系统目录文件比拟多,手动寻觅密钥不太梦想,就算找到了目录,由于隐藏了文件,你也找不到,再大约你真的找到了公钥也没用,由于公钥需求和私钥协作运用才干解密文件,你不可以经过公钥推算出密码,除非加密着把私钥发送给你,你也只剩下一种选择,暴力破解文件密码,目前aes128加密算法的,一台一般的计算机需求暴力破解十万年,还不包括可以出现了不测,以及加密者是否不运用aes128而是采用aes256or512,综上所述,Aes加密算法十分安全,但Aes加密算法可以被量子计算机破解,所以能够之后就要换成bb84了

一、HTTPS 为什么安全

HTTPS,也称作 HTTP over TLS,TLS 前身是 SSL,会有各个版本。

TLS协议在TCP/IP协议栈中的联系

上图描画了在TCP/IP协议栈中TLS(各子协议)和 HTTP 的联系。HTTP+TLS 也就是 HTTPS,和 HTTP 相比, HTTPS的优势:

下面方式参考了HTTPS义务原理。(石头在N 久前用印象笔记收藏的,往常好多原文访问不了了)

HTTPS 原理

上图就是大致引见了 HTTPS 的握手流程,感兴味的同窗能够用 WireShark 抓包精细看看其中的每一个方法,有助于了解 HTTPS 的完整流程。这里,我就不详述了。

大致就是客户端和效力端经过“握手谈判”商量出一个双方支持的加密算法和相应随机参数,取得一对密钥,后续的传输的方式都经过这对密钥中止加解密。

这对密钥很牛皮,比如要加密传输音讯『tangleithu』,客户端经过公钥加密取得的密文『xyyaabbccdd』中止传输,效力端用自己的私钥对密文解密,恰恰能失掉『tangleithu』。中间错一位都不行,这样就保证了数据完整和隐私性。

因此,你在经过 HTTPS 访问网站的时分,就算流量被截取监听,获取到的音讯也是加密的,啥实质性的方式也看不到。

例如,如下图所示,当我访问某个网站,此时经过 wireshark 抓包失掉的消息,能取得仅仅是一些通讯的IP地址而已。

HTTPS加密传输

这下担忧了吗?

摸鱼的进程中,就算访问的 IP 地址被知道了,似乎也相关紧要?

其实,有了 IP 地址也能获取不少消息了。

还好这个 IP 搜进去是 github,而不是……

你大约会快乐,连个网站域名都看不到,能够担忧摸鱼了。不过,这是真的吗?

二、HTTPS 真的安全吗?

HTTPS 真的完整安全吗?连访问的域名都获取不到?答案是供认的。

上述 HTTPS 在握手阶段有一个很主要的东西 —— 证书。

1.SNI —— 域名裸奔

当访问 HTTPS 站点时,会首先与效劳器树立 SSL 衔接,第一步就是央求效劳器的证书。

当一个 Server IP 只对应一个域名(站点)时,很便利,恣意客户端央求过去,无脑前往该域名(服务)对应的证书即可。但 IP 地址(IPv4)是有限的呀,多个域名复用同一个 IP 地址的时分怎样办?

服务器在发送证书时,不知道阅读器访问的是哪个域名,所以不能根据不同域名发送不同的证书。

因此 TLS 协议升级了,多了 SNI 这个东西,SNI 即 Server Name Indication,是为了处置一个服务器运用多个域名和证书的 SSL/TLS 扩展。

往常主流客户端都支持这个协议的。别问我怎样知道这个点的,之前义务上由于这个事情还费了老大劲儿……

它的原理是:在与服务器树立 SSL 衔接之前,先发送要访问站点的域名(Hostname),这样服务器会依据这个域名前往一个适宜的证书。此时还没有方法停止加解密,因而至少这个域名是裸奔的。

如下图所示,下面的截图其实是访问网站的抓包状况,客户端发送握手央求时,很自觉带上了自己的域名。

HTTPS SNI

因此,即使是 HTTPS,访问的域名消息也是裸奔外形。你下班时期访问小电影网站,都留下了踪迹,若接入了公司网络,就自但是然被抓个正着。

除了域名是裸奔外,其实还有更严酷的风险,那就是中间人攻击。

2.两头人攻击

前面也提到 HTTPS 中的关键其真实于这个证书。从名字能够看进去,两头人攻击就是在客户端、服务器之间多了个『中介』,『中介』在客户端、服务器双方中伪装对方,如下图所示,这个『MitmProxy』充任了两头人,相互诈骗:

两头人攻击,根源 evil0x

可以装置 MitmProxy 大概 Fiddler 之类的抓包软件尝试一把,然后封锁代理。

此时用手机访问百度,失掉的消息如下:

证书怀疑前

提示,连接不是私密衔接,其实就是阅读器识别了证书不太对劲,没有怀疑。而假定此时手机装置了 Fiddler 的证书,就会一般访问。

证书狐疑后可一般访问

因此,当你疑心证书后,在中间人面前,又是一目了然了。

而假定你用了公司电脑,估量你有相应的操作让疑心证书吧,或许手机上是否有装置相似的客户端软件吧?

抓紧时间看看手机的证书安装明细

三、如何防止消息安全,反爬

前面提到,要实施中间人攻击,关键在于证书是否得到怀疑。阅读器的行为是证书可以让用户授权是否信任,而 APP 就可以开拓者本人掌握。

比如我尝试通过相似的方式对某匿名社区停止抓包解密 HTTPS,但最终失利了,为什么呢?

这就要谈到『SSL Pinning』技术。

App 可以本人检验 SSL 握手时服务端前往的证书是否合法,“SSL pinning” 技术说的就是在 App 中只信任活动的证书或许公钥。

由于在握手阶段服务端的证书必需前往给客户端,假定客户端在打包的时分,就把服务端证书放到外地,在握手校考证书的环节停止比拟,服务端前往的证书和外地内置的证书一模一样,才发起网络恳求。否则,直接断开连接,不可用。

当然,一般状况下,用这种技术也就能防止 HTTPS 消息被解密了。

不过,也还有其他的技术能够破解这种方法,比如 Android 下的一些 Hook 技术,精细而言就是绕过外地证书强校验的逻辑。感兴味的同窗可以抱着进修手腕研讨一下。不过听说这种方式需求对零碎进行 Root、越狱等,需求一些更高权限的设置。

因此,也劝诫我们,肯定不要乱安装一些软件,稍不留意能够就中招,让自己在互联网上进行裸奔。一方面团体隐私信息等激进,另外一个方面能够一些十分主要的如账户密码等也能够被攫取。

四、可能的监控手段有哪些?

办公电脑当然要接入公司网络,通过上面引见的形式,你也应当晓得,你在什么时分阅读了哪些网站,公司其实都是一清二楚的。

若自己的手机假设接入了公司网络也是一模一样(连 Agent 软件都不需求装)。这就提示我们,公家上网尽量用自己的移动网络呀。

下面提到,如一些触及隐私的愚钝信息,如一些 PC 软件、手机 App 自己外部加密传输的话,形式加密(包括但不限于 HTTPS)不被破解也问题不大。

不过,这当然依赖这些软件想象者的水平了。比似乎一个匿名用户对外展现的 ID 不能相同,假设是同一个的话也恰恰流露了逻辑破绽。

当然,我们还是不要抱有幸运心思,在监管的恳求下,假设确实有一些违法等不妥当的举措等,一直还是有路途找到你的。

更何况,一般办公电脑都会预安装一些公司安全软件,至于这些软件终究都干了些什么,有没有进行传说中悄然截图什么的,这就因人(公司)而异了。(不议论相似行为是否触及到侵犯了员工隐私等问题)

智能锁比激进机械锁要安全的多,稀有的智能门锁有磁卡锁、指纹锁、虹膜识别锁等。多运用于银行、政府部门、酒店等。

智能锁是指区别于保守机械锁,在用户识别、安全性、管理性方面愈加智能化的锁具,门禁系统中锁门的实施部件,智能锁区别于保守机械锁,是具有安全性,便利性,保守技术的复合型锁具。

智能门锁具有多种报警方式,低电压报警,避免电池没电;过失提示报警,密码指纹输入过失,自动提示报警。

多重防护,避免恶意破坏及不测发生。安全等级大大提高。

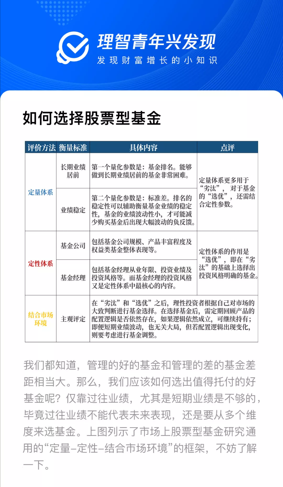
上述文章内容就是老币网汇游网小编对作为最新的加密潮流是否真的安全和最安全的加密技术的总结,更多最安全的加密技术方面的知识可以关心我们,在网站首页进行搜寻你想知道的!

                

© 版权声明

相关文章